This website requires JavaScript.
Explore
Help
Sign In
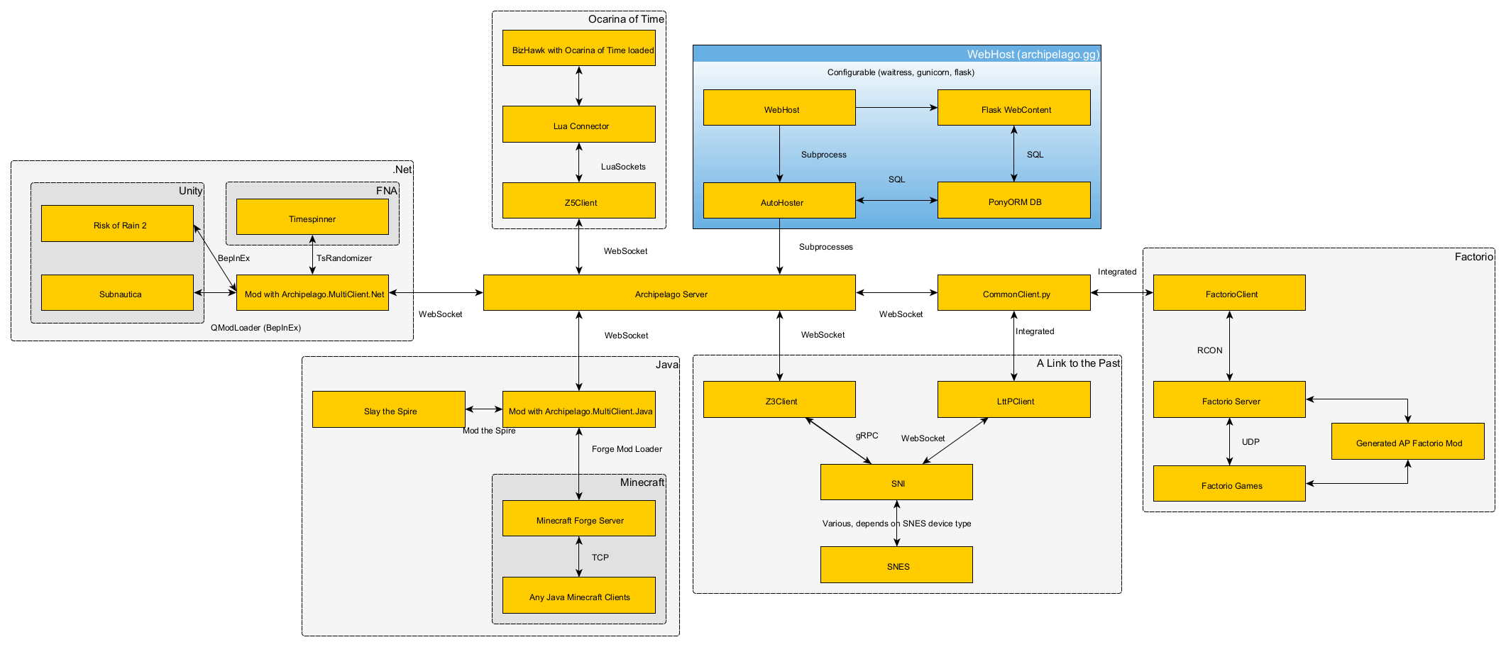
monorail
/
Archipelago
Watch
1
Star
0
Fork
You've already forked Archipelago
0
Code
Issues
Pull Requests
Packages
Projects
Releases
Wiki
Activity
d8de84e417
Archipelago
/
docs
/
network.png
110 KiB
2122x912px
Raw
History